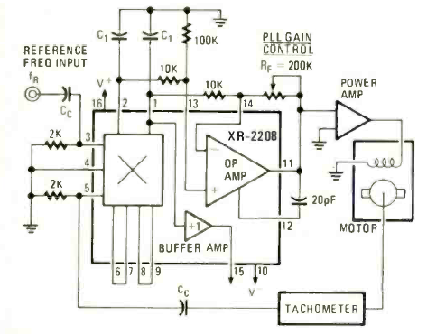
Usando o circuito integrado XR2208 encontramos esta aplicação na revista Radio Electronics de abril de 1978. O circuito exige uma etapa de potência e deve ser alimentado por fonte simétrica de 15 V.

Usando o circuito integrado XR2208 encontramos esta aplicação na revista Radio Electronics de abril de 1978. O circuito exige uma etapa de potência e deve ser alimentado por fonte simétrica de 15 V.
