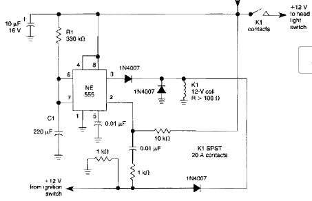
Este circuito de desligamento automático foi encontrado num William Sheets dos anos 90. O circuito desliga o sistema elétrico de um carro de forma automática.

Este circuito de desligamento automático foi encontrado num William Sheets dos anos 90. O circuito desliga o sistema elétrico de um carro de forma automática.
