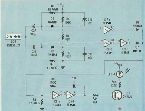
Encontramos este circuito na revista Radio Electronics de setembro de 1985. Ele utiliza circuitos integrados CMOS e faz parte de um projeto maior de um teste de circuitos integrados.

Encontramos este circuito na revista Radio Electronics de setembro de 1985. Ele utiliza circuitos integrados CMOS e faz parte de um projeto maior de um teste de circuitos integrados.
