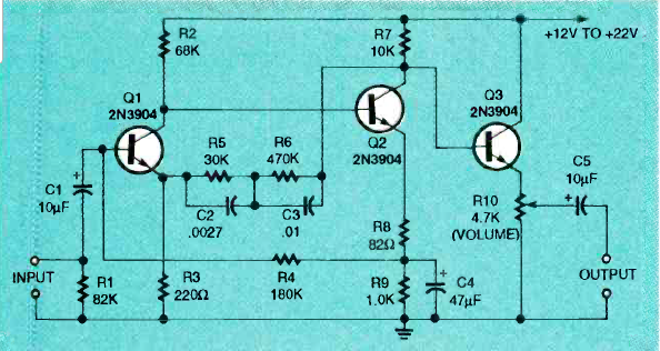
Este circuito de preamplificador para cápsulas de toca-discos foi encontrado na revista Electronics Now de março de 1994. O circuito é indicado para cápsulas magnéticas.

Este circuito de preamplificador para cápsulas de toca-discos foi encontrado na revista Electronics Now de março de 1994. O circuito é indicado para cápsulas magnéticas.
