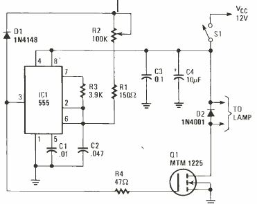
Este dimmer foi encontrado na Electronics Experimenter Special projects de 1983. O circuito usa componentes comuns. O MOSFET pode ser de qualquer tipo de acordo com a lâmpada.

Este dimmer foi encontrado na Electronics Experimenter Special projects de 1983. O circuito usa componentes comuns. O MOSFET pode ser de qualquer tipo de acordo com a lâmpada.
