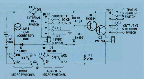
Este circuito foi encontrado no Electronics Experimenter Handbook de 1961. O circuito utiliza os sensores de portas e outros. Sua alimentação é feita com 12 V da bateria do carro.

Este circuito foi encontrado no Electronics Experimenter Handbook de 1961. O circuito utiliza os sensores de portas e outros. Sua alimentação é feita com 12 V da bateria do carro.
