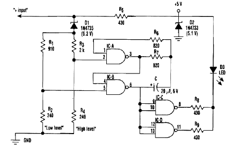
Baseado em portas lógicas CMOS, este circuito foi encontrado numa Electronic Design dos anos 90. O circuito é para tensões de 11 a 15 V, mas pode ser alterado,

Baseado em portas lógicas CMOS, este circuito foi encontrado numa Electronic Design dos anos 90. O circuito é para tensões de 11 a 15 V, mas pode ser alterado,
