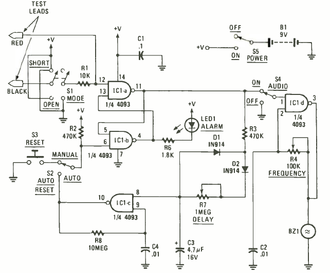
Este provador de continuidade com o 4093 foi encontrado na revista Radio Electronics de novembro de 1986. O circuito alimenta um buzzer cerâmico com um ajuste de frequência.

 


| Clique na imagem para ampliar |

 

 

 

NO YOUTUBE


NOSSO PODCAST