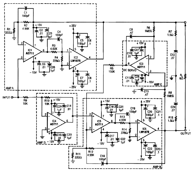
Este amplificador foi obtido numa Electronics Now dos anos 90. O circuito tem alimentação simétrica de 26V. Os integrados de potência devem ser dotados de bons dissipadores de calor.
Este amplificador foi obtido numa Electronics Now dos anos 90. O circuito tem alimentação simétrica de 26V. Os integrados de potência devem ser dotados de bons dissipadores de calor.