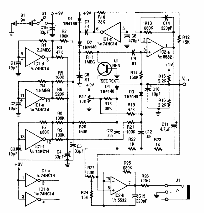
Publicado numa Electronics Now dos anos 90, este circuito denominado Surf Man produz um efeito sonoro nos fones de ouvido. Cabe ao leitor verificar que tipo de som é esse que segundo o artigo é um ruído branco modulado simulando ondas.
Publicado numa Electronics Now dos anos 90, este circuito denominado Surf Man produz um efeito sonoro nos fones de ouvido. Cabe ao leitor verificar que tipo de som é esse que segundo o artigo é um ruído branco modulado simulando ondas.