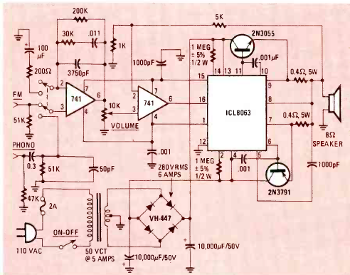
Este amplificador de 50 W foi encontrado na Radio Electronics de novembro de 1983. O circuito é indicado para o casso e inclui um pré com controle de tom usando componentes comuns.

Este amplificador de 50 W foi encontrado na Radio Electronics de novembro de 1983. O circuito é indicado para o casso e inclui um pré com controle de tom usando componentes comuns.
