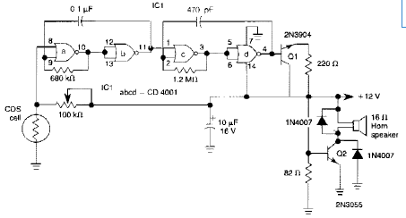
Este circuito foi obtido na Enciclopédia de Circuitos Eletrônicos Volume 5 de 1995. O circuito usa um CMOS 4001 e tem uma etapa de potência com transistor.

Este circuito foi obtido na Enciclopédia de Circuitos Eletrônicos Volume 5 de 1995. O circuito usa um CMOS 4001 e tem uma etapa de potência com transistor.
