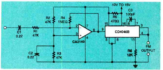
Utilizando um PLL 4046 este circuito foi obtido na revista Electronics Now de outubro de 1994. O circuito pode ser alterado para gerar sinais em outras frequências.

Utilizando um PLL 4046 este circuito foi obtido na revista Electronics Now de outubro de 1994. O circuito pode ser alterado para gerar sinais em outras frequências.
