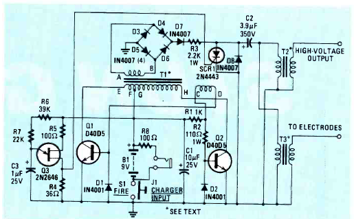
Esta defesa eletrônica gera uma descarga de alta tensão capaz de intimidar um agressor. O circuito foi encontrado na revista Radio Electronics Experimenter edição especial de 1990.

Esta defesa eletrônica gera uma descarga de alta tensão capaz de intimidar um agressor. O circuito foi encontrado na revista Radio Electronics Experimenter edição especial de 1990.
