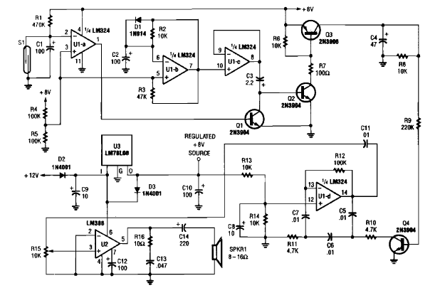
Deste alarme dispara se alguém esquecer uma porta aberta. Encontramos na Enciclopédia de Circuitos Eletrônicos Volume 5 de 1995. O circuito faz uso de componentes ainda comuns atualmente.

Deste alarme dispara se alguém esquecer uma porta aberta. Encontramos na Enciclopédia de Circuitos Eletrônicos Volume 5 de 1995. O circuito faz uso de componentes ainda comuns atualmente.
