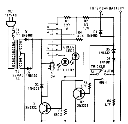
Este carregador automático de bateria foi encontrado numa Popular Electronics dos anos 90. O circuito usa um relé para o desligamento automático.

Este carregador automático de bateria foi encontrado numa Popular Electronics dos anos 90. O circuito usa um relé para o desligamento automático.
