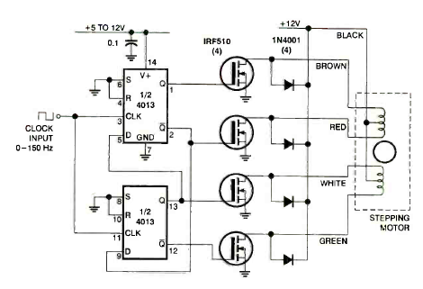
Este controle de motor de passo de 12 V foi encontrado na revista Electronics Now de agosto de 1996. O circuito tem uma entrada de pulsos e os MOSFETs podem ser praticamente de qualquer tipo.

Este controle de motor de passo de 12 V foi encontrado na revista Electronics Now de agosto de 1996. O circuito tem uma entrada de pulsos e os MOSFETs podem ser praticamente de qualquer tipo.
