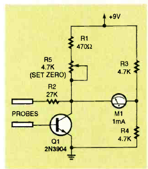
Pequenas variações da resistência da pela do interrogado que segura as pontas de prova são acusadas pelo instrumento. O circuito é de uma revista Electronics Now de maio de 1994.

Pequenas variações da resistência da pela do interrogado que segura as pontas de prova são acusadas pelo instrumento. O circuito é de uma revista Electronics Now de maio de 1994.
