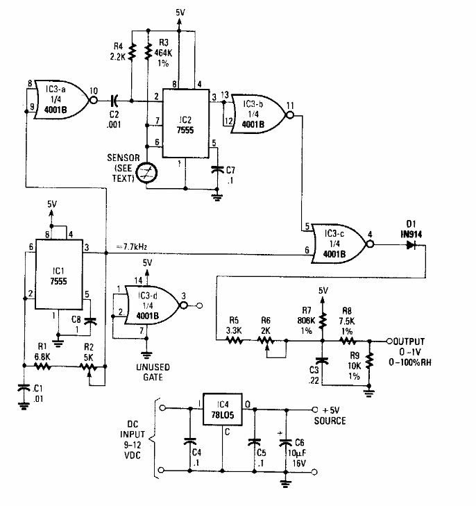
Este circuito foi encontrado numa Radio Electronics dos anos 90. O sensor é um oscilador cuja frequência depende da umidade, um componente pouco comum em nossos dias.