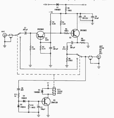
A ideia é intercalar este circuito entre a fonte de sinal e o amplificador. Quando o sinal for muito fraco o circuito é acionado entrando em ação. O circuito é de uma Radio Electronics de maio de 1977.

A ideia é intercalar este circuito entre a fonte de sinal e o amplificador. Quando o sinal for muito fraco o circuito é acionado entrando em ação. O circuito é de uma Radio Electronics de maio de 1977.
