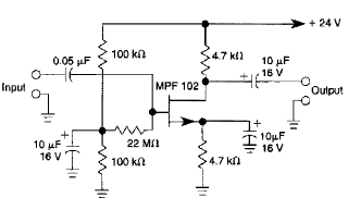
Esta etapa amplificadora com JFET foi encontrada na Enciclopédia de Circuitos Eletrônicos Volume 5 de 1995. Qualquer JFET pode ser usado e a polarização controlada externamente.

Esta etapa amplificadora com JFET foi encontrada na Enciclopédia de Circuitos Eletrônicos Volume 5 de 1995. Qualquer JFET pode ser usado e a polarização controlada externamente.
