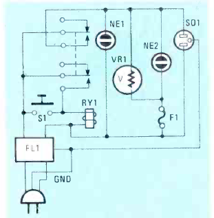
Este circuito foi encontrado na revista Radio Electronics de setembro de 1983. O relê tem tensão de acordo coma rede de energia e os componentes são todos passivos.

Este circuito foi encontrado na revista Radio Electronics de setembro de 1983. O relê tem tensão de acordo coma rede de energia e os componentes são todos passivos.
