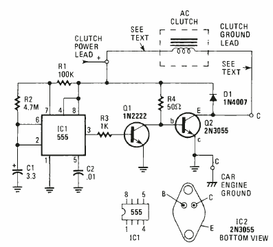
Este circuito liga e desliga seu ar-condicionado ou outro eletrodoméstico em ciclos ajustáveis para economizar energia. O circuito e de um Electronics Expeimenter Handbook Special projects de 1983.

Este circuito liga e desliga seu ar-condicionado ou outro eletrodoméstico em ciclos ajustáveis para economizar energia. O circuito e de um Electronics Expeimenter Handbook Special projects de 1983.
