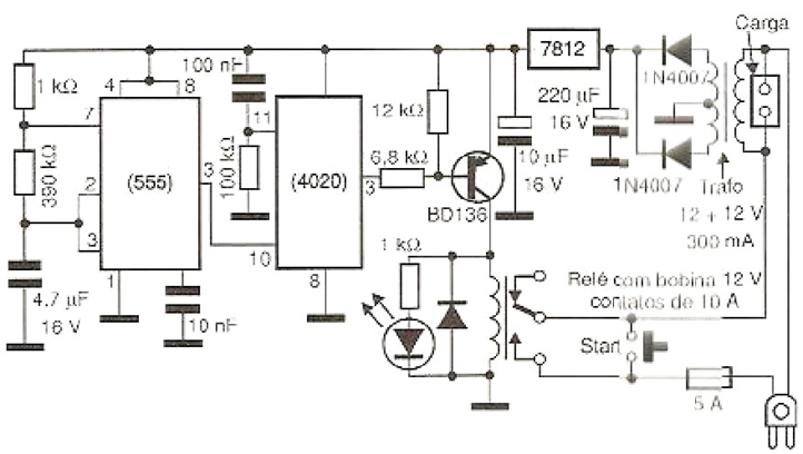
Este circuito de temporizador tem como base um circuito integrado configurado como astável e um contador binário de 14 estágios 4020. Com este arranjo consegue-se tempos bem longos de temporização e também boa precisão. Com os valores da rede RC do 555, o tempo de funcionamento fica em tomo de 7 horas. Para outros valores basta trocar o resistor e/ou capacitor.
O relé e a carga a ser controlada são alimentados ao pressionarmos o push-button. No final da temporização tanto o circuito quanto a carga deixam de ser alimentados. A presença da rede RC no pino 11 do 4020 faz a função de reset automático, pois o circuito é ressetado assim que é feita sua alimentação, garantindo que a contagem parta de zero. A alimentação pode ser feita com tensão de 110 V ou 220 V, bastando apenas atentar para a tensão de primário do transformador a ser utilizado que deve ser igual à da rede local. Alexandre Coelho
Obs.: O tempo total depende dos resistores junto ao 555 e também do capacitor. No caso, temos um resistor de 1 k no pino 7. Quanto ao 555 este é justamente o menor valor recomendado nesta função. Recomendaríamos usar um resistor maior (10 k) para se evitar problemas de sobrecarga ao componente.
ET135 - 2009
















