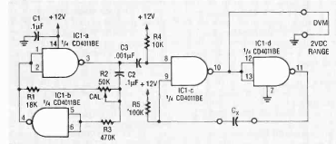
Encontrado num Electronics Experimenter Handbook de 1993, este circuito usa um multímetro para medir capacitâncias. O circuito é alimentado por 12 V.

Encontrado num Electronics Experimenter Handbook de 1993, este circuito usa um multímetro para medir capacitâncias. O circuito é alimentado por 12 V.
