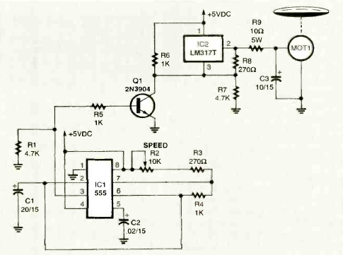
Para experimentos com um disco girante em diversas velocidades a revista Electronics Now de abril de 1998 sugere este controle PWM de motor. A corrente com o LM317 é de 1,5A no máximo.

Para experimentos com um disco girante em diversas velocidades a revista Electronics Now de abril de 1998 sugere este controle PWM de motor. A corrente com o LM317 é de 1,5A no máximo.
