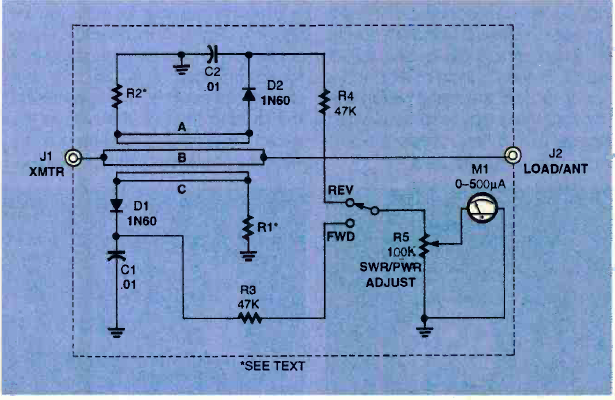
Este circuito foi encontrado na revista Electronics Now de março de 1999. O indicador é analógico e não se necessita de alimentação. O circuito é para a faixa de VHF.

Este circuito foi encontrado na revista Electronics Now de março de 1999. O indicador é analógico e não se necessita de alimentação. O circuito é para a faixa de VHF.
