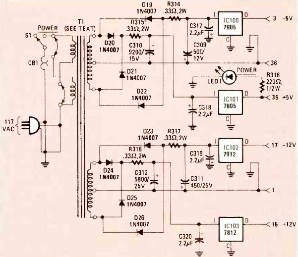
Para alguém que deseja aproveitar um transformador duplo numa boa fonte encontramos este circuito que faz parte de um artigo da revista Radio Electronics de outubro de 1982. Os integrados devem ser dotados de dissipadores de calor.

Para alguém que deseja aproveitar um transformador duplo numa boa fonte encontramos este circuito que faz parte de um artigo da revista Radio Electronics de outubro de 1982. Os integrados devem ser dotados de dissipadores de calor.
