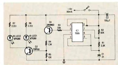
Encontramos este circuito na revista Radio Electronics de maio de 1989. O circuito usa LEDs infravermelhos num link de alta frequência com o 555.

Encontramos este circuito na revista Radio Electronics de maio de 1989. O circuito usa LEDs infravermelhos num link de alta frequência com o 555.
