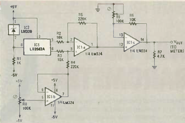
Este regulador ou referência de tensão consiste num diodo zener variável. Encontramos na revista Radio Electronics de junho de 1984. A corrente de saída é baixa.

Este regulador ou referência de tensão consiste num diodo zener variável. Encontramos na revista Radio Electronics de junho de 1984. A corrente de saída é baixa.
