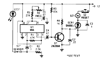
Este circuito baseado no 555 foi obtido na Enciclopédia de Circuitos Eletrônicos de 1995 volume 5. Ele dispara um SCR quando o transistor é cortado.

Este circuito baseado no 555 foi obtido na Enciclopédia de Circuitos Eletrônicos de 1995 volume 5. Ele dispara um SCR quando o transistor é cortado.
