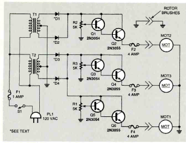
Este circuito experimental para um drone foi publicado num artigo de uma revista Radio Electronics de dezembro de 1987. O pequeno veículo flutua sobre a mesa ou outro local já que o controle é feito através de fios numa disposição de hélices de 3 eixos.
















