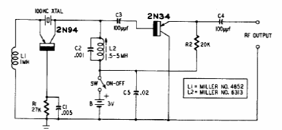
Este circuito para uma frequência de 100 kHz foi encontrado numa documentação dos anos 60. O circuito pode ser alterado para operar em outras frequências, com a troca do cristal.

Este circuito para uma frequência de 100 kHz foi encontrado numa documentação dos anos 60. O circuito pode ser alterado para operar em outras frequências, com a troca do cristal.
