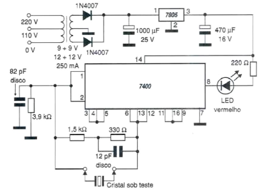
Cristais de até alguns megahertz podem ser provados com o circuito mostrado, Ele consiste em um oscilador que aciona um LED se o cristal estiver em boas condições. A fonte de alimentação deve ser de 5 V, pois o circuito integrado usado é TTL. No lugar da fonte estabilizada com o 7805 podem ser usadas quatro pilhas em série e mais um diodo 1N4002 para fazer a redução, de modo que a tensão caia para algo em torno de 5,4 V, que é admitido pelo circuito integrado 7400. Artigo de Ivan Fernando Roberto Avaré – SP publicado na Eletrônica Total 124 de 2007.
















