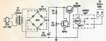
Encontrado numa antiga Popular Electronics o faiscador é acionado por um motor sendo adaptado ao circuito anterior. O motor é de 12 V x 5 rpm.

Encontrado numa antiga Popular Electronics o faiscador é acionado por um motor sendo adaptado ao circuito anterior. O motor é de 12 V x 5 rpm.
