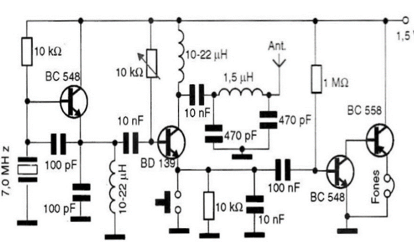
Temos aqui um transceptor para a faixa de radioamadores, que opera na banda de 40 m (7 MHz), dependendo do cristal usado (figura 4). Os componentes não são críticos, porém, os do circuito tanque (os ligados ao coletor do BD139) são os únicos de valores críticos, pois irão suprimir as harmônicas durante a transmissão. O fone é do tipo comum, assim como os demais componentes, dispensando maiores comentários. O oscilador é do tipo Colpitts, controlado a cristal. Outras frequências podem ser experimentadas, desde que sejam trocados o cristal e os componentes do circuito tanque. Por exemplo, para a faixa de 80 m (3,58 MHz), no lugar dos capacitores de 470 pF são colocados valores de 820 pF e o indutor de 1,5 µH, é substituído por um de 2,2 µH. O trimpot ligado a base do BD139 serve para controlar sua polarização, aumentando o sinal na saída, que deverá ter uma carga adequada (antena, ou máximo brilho na lâmpada para ajustes) de 50 ohms. O fone e o manipulador podem ser ligados por meio de jacks. A potência conseguida com esse circuito gira em torno de 20 mW, mesmo alimentado com uma simples pilha. Soltando o manipulador, o circuito fica habilitado para receber sinais e, quando o manipulador é pressionado, o circuito passa a transmitir os sinais. Tal disposição de circuito é pouco conhecida pela maioria dos leitores e foi baseada em um famoso circuito da Internet, o chamado "PIXIE2 transceiver". Existe uma infinidade de sites mostrando esse fabuloso circuito, extremamente enxugado e que funciona muito bem.Evidentemente, é necessário usar uma antena adequada, dessas utilizadas pelos radioamadores. O único componente mais difícil de achar no comércio é justamente o cristal, havendo algumas possibilidades: mandar cortar o cristal para a frequência desejada ou adquirir um já pronto no comércio (7,121222 MHz).
















