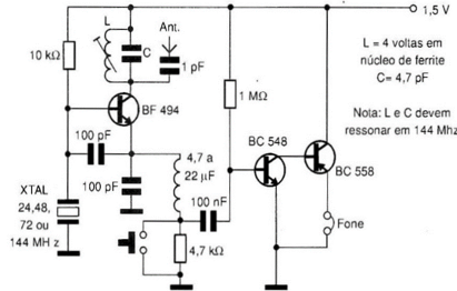
Este transceptor também é de baixa potência, só que dessa vez, o mesmo é capaz de gerar sinais na faixa de 144 MHz. No caso dessa frequência, os cristais devem ser submúltiplos da mesma. Por exemplo: usando um cristal de 24 MHz, a sexta harmônica irá cair em 144 MHz e, assim por diante. O que se faz é sempre sintonizar o circuito tanque (bobina e capacitor) nessa frequência. O princípio de funcionamento é semelhante ao do circuito anterior e permite uma ampla gama de experimentos, sem risco de queimar nem danificar os componentes. Contatos podem ser tentados com outras estações de radioamador.
















