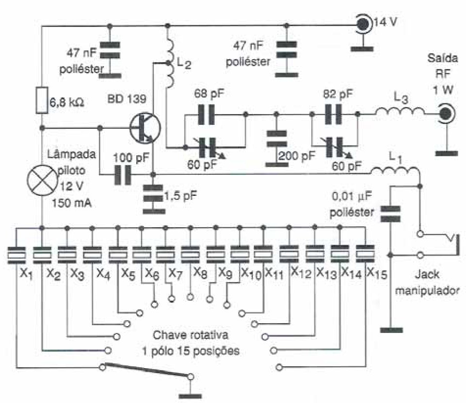
O transmissor descrito destina-se faixa de radioamadores de 40 metros (7 MHz), operando com sinais telegráficos (CW), Sua potência (da ordem de 1 W) permite obter alcances muito grandes com antenas apropriadas e com boas condições de propagação. O transmissor opera em 15 frequências diferentes dadas pelos cristais usados.
Os cristais terra as seguintes frequências:

As bobinas têm as seguintes características:
L1 - 50 espiras (encavaladas) de modo a ocupar um extensão de 10 mm.
Diâmetro da forma ½” com fio 31 AWG - tubo de PVC ou bambu
L2-15 espiras juntas de fio 22 AWG. diâmetro de 25.4 mm -tornada na quarta aspira a partir do lado de +14 V. Tubo de PVC de ¾”
L3 - igual a L2, porém sem a tomada.
Além das restrições legais quanto ao uso desse tipo de equipamento (precisa ser radioamador prefixado), o máximo Cuidado deve ser tomado com a distribuição dos componentes na placa de circuito impresso. Ivan Fernando Roberto - Avaré - SP Publicado na revista Eletrônica Total 124 de 2007.
















