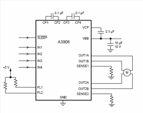
O circuito integrado A3906 da Allegro MicroSystems (www.allegro.com) consiste num controle de motor de passo simples ou duplo controle de motor DC de baixa tensão para operação com tensões de 2,5 a 9 V. O circuito possui limite de corrente interno PWM e aviso de corrente de pico de saída. Além disso suas saídas são de baixa rds9on) para menor dissipação e ele possui o modo “brake” (freio) para motores DC. Na figura temos o circuito de aplicação para dois motores DC comuns. Os valores dos resistores dependem da aplicação e mais informações sobre seu cálculo podem ser obtidas no próprio datasheet disponível no site da Allegro. Para o controle de um motor de passo, a configuração é mostrada na figura. No modo sleep o dispositivo entra na condição de baixo consumo. A corrente máxima de saída para os dois circuitos é de 1 A e o componente pode ser obtido em invólucro QFN de 20 contatos com pad exposto para ajudar na dissipação de calor.

















