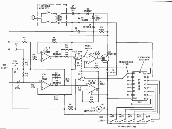
Este circuito encontrado na revista Radio Electronics de outubro de 1975 usa um integrado com diversas músicas gravadas. O circuito integrado é da época e a fonte de alimentação é dada.

Este circuito encontrado na revista Radio Electronics de outubro de 1975 usa um integrado com diversas músicas gravadas. O circuito integrado é da época e a fonte de alimentação é dada.
