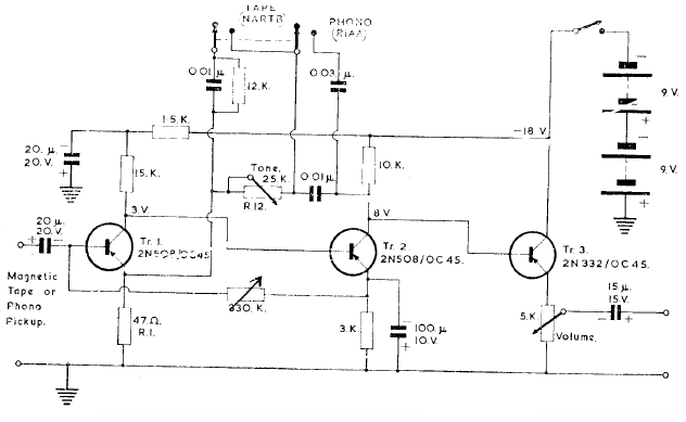
Com equalização NAB encontramos este circuito numa documentação inglesa de 1967. Os transistores usados são tipos de germânio da época.

Com equalização NAB encontramos este circuito numa documentação inglesa de 1967. Os transistores usados são tipos de germânio da época.
