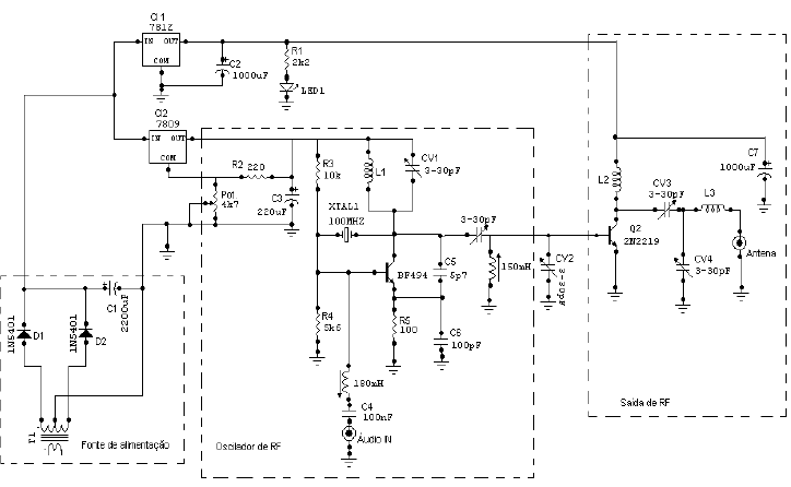
Este circuito foi enviado por nosso colaborador de muitos anos, Adriano Muniz Moura –Pirapora-MG. O transmissor apresentado possui uma potência de 1W e pode ser usado como emissora experimental de FM podendo ser apresentado em feiras de ciências. O oscilador que é o circuito mais importante neste projeto pode ser usado em projetos de potências maiores. O oscilador além de ter seu controle de estabilização controlado por um controle de tensão feito pelo potenciômetro Pot1 possui um cristal oscilador (no projeto de 100Mhz) que pode ser de qualquer valor para a faixa de FM. A etapa de saída tem um transistor do tipo 2N2219 mas outros podem ser usados como por exemplo 2N2218, 2N3866 e ou para uma potência pouco maior 2N3553 (2W). Os trimmers usados são do tipo 3-30pF ou 3-50pF do tipo porcelana ou plástico. Os indutores são do tipo comercial e as bobinas são confeccionadas da seguinte maneira:
L1 é formada por 6 espiras de fio 10 com 8mm de diâmetro sem núcleo.
L2 é formada por 9 espiras de fio 20 com 1cm de diâmetro sem núcleo.
L3 é formada por 3 espiras de fio 16 com 1cm de diâmetro também sem núcleo.
Deve ser usado dissipadores de calor nos transistores e para ajuste use uma lâmpada como carga. As etapas do projeto devem ser blindadas para uma maior qualidade de sinal. Os capacitores são do tipo cerâmica e devem ter tensões maiores que 25V. Para uso deste tipo de equipamento devem ser observadas as restrições legais. Use uma blindagem para separar as etapas de oscilação, amplificadora e fonte de alimentação com as etapas devidamente aterradas. Caso ocorra roncos durante a transmissão use capacitores de até no máximo 4700 μF operando juntamente com o capacitor C1 de 2200μF. O transistor de saída Q2 deve ser dotado de dissipador de calor pois o mesmo tende a aquecer durante funcionamento do equipamento. É bom salientar que as ligações devem ser as mais curtas possíveis para que ocasione zumbidos a o cabo de antena deve ser coaxial de boa qualidade.
















