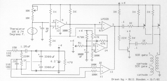
Este circuito para 1 kW foi encontrado numa documentação dos anos 90. O sensor é um termistor e o potenciômetro em série deve ser trocado para uso dom termistores de características diferentes do indicado. O circuito usa um transformador para o disparo do SCR.
















