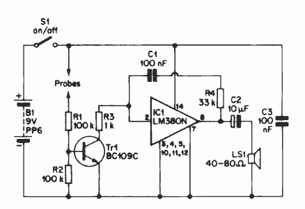
A base deste circuito é um LM380 que aciona um alto-falante que emite som quando umidade é detectada. Observe o uso de um alto-falante de média impedância.

A base deste circuito é um LM380 que aciona um alto-falante que emite som quando umidade é detectada. Observe o uso de um alto-falante de média impedância.
