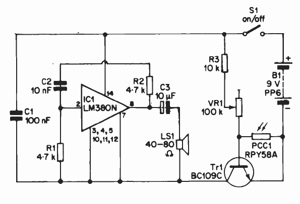
Encontramos este circuito numa publicação inglesa dos anos 90. O circuito emite um som pelo oscilador formado pelo LM380 quando o sensor deixa de receber luz. O transistor pode ser um BC548 ou BC549.

Encontramos este circuito numa publicação inglesa dos anos 90. O circuito emite um som pelo oscilador formado pelo LM380 quando o sensor deixa de receber luz. O transistor pode ser um BC548 ou BC549.
