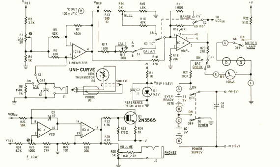
Este circuito foi encontrado na revista Radio Electronics de fevereiro e 1976. O circuito é bastante sofisticado usando um sensor de ação rápida (termométrico) e indicador analógico.

Este circuito foi encontrado na revista Radio Electronics de fevereiro e 1976. O circuito é bastante sofisticado usando um sensor de ação rápida (termométrico) e indicador analógico.
