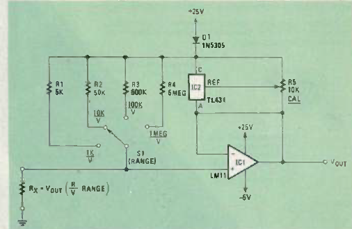
Este circuito de regulador foi encontrado na revista Radio Electronics de junho de 1984. O LM11 é um operacional de potência. A seleção de tensão é feita por uma chave,

Este circuito de regulador foi encontrado na revista Radio Electronics de junho de 1984. O LM11 é um operacional de potência. A seleção de tensão é feita por uma chave,
