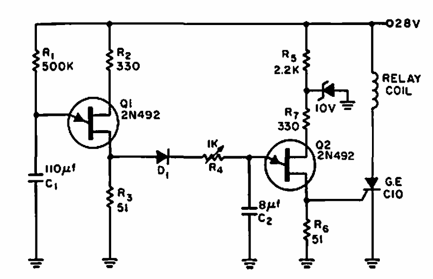
Este timer com dois transistores unijunção e um SCR foi encontrado numa documentação americana de 1964. Os transistores unijunção podem ser os 2N2646.

 


| Clique na imagem para ampliar |

 

 

 

NO YOUTUBE


NOSSO PODCAST