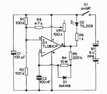
Evidentemente podem ser obtidos intervalos maiores com este timer encontrado numa documentação antiga. O indicador é um LED e o tempo ajustado em VR1.

Evidentemente podem ser obtidos intervalos maiores com este timer encontrado numa documentação antiga. O indicador é um LED e o tempo ajustado em VR1.
