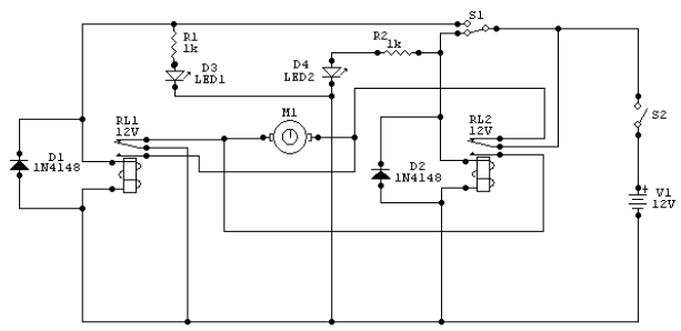
O projeto acima é um circuito de acionamento em ponte H –H e pode ser usado para acionamento de motores de corrente contínua e no projeto acima usamos a ponte para controle do motor M1. Ele foi enviado pelo leitor e colaborador Adriano Muniz Moura. A base do circuito são os relés para 12V e a fonte de alimentação é de 12V e são acionados compassada servindo como base para projetos de robótica e os LEDs 1 e 2 servem para indicar o relé que está sendo acionado. O interruptor S2 alimenta todo o circuito eletrônico e o interruptor S1 seleciona qual direção o motor será girado.
















